| Description |
| Troubleshooting |
|

|
Trouble symptom |
Probable cause |
Remedy |
|
Engine will not crank |
Battery charge low |
Charge or replace battery |
|
Battery cables loose, corroded or worn out |
Repair or replace cables |
|
|
Transaxle range switch (Vehicle with automatic transaxle only) |
Refer to AT group-automatic transaxle |
|
|
Fuse blown |
Replace fuse |
|
|
Starter motor faulty |
Replace |
|
|
Ignition switch faulty |
Replace |
|
|
Engine cranks slowly |
Battery charge low |
Charge or replace battery |
|
Battery cables loose, corroded or worn out |
Repair or replace cables |
|
|
Starter motor faulty |
Replace |
|
|
Starter keeps running |
Starter motor faulty |
Replace |
|
Ignition switch |
Replace |
|
|
Starter spins but engine will not crank |
Short in wiring |
Repair or replace wiring |
|
Pinion gear teeth broken or starter motor |
Replace |
|
|
Ring gear teeth broken |
Replace fly wheel or torque converter |
| Description |

| 1. Solenoid 2. Brush assembly 3. Armature 4. Overrun clutch |
| Specification |
|
Item |
Specification |
|
|
Rated voltage |
12V, 1.2 kW |
|
|
The number of pinion teeth |
11 |
|
|
Performance |
Ampere |
Max. 80 A |
|
[No-load, 11.0V] |
Speed |
Min. 3,100 RPM |
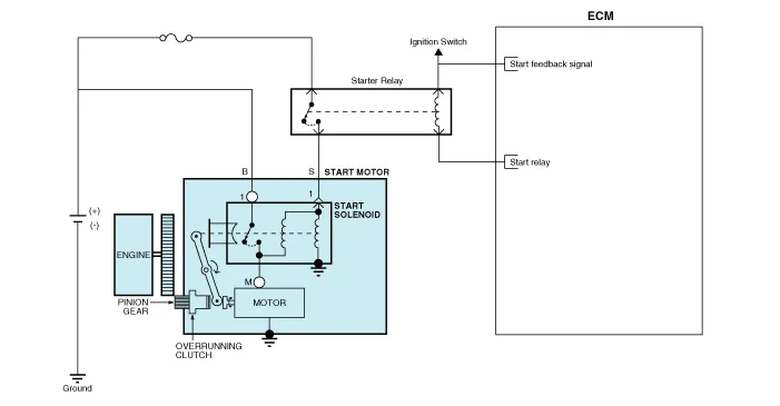
| Circuit Diagram |

| Removal |
|
| 1. |
Turn the ignition switch OFF and disconnect the battery (-) terminal.
|
| 2. |
Remove the engine room under cover.
(Refer to Engine Mechanical System - "Engine Room Under Cover")
|
| 3. |
Disconnect the starter ST connector (A).
|
| 4. |
Remove the stater "B" terminal cable mounting nut (B).
|
| 5. |
Remove the starter mounting bolt (A).
|
| 6. |
Remove the starter.
|
| Installation |
| 1. |
Install in the reverse order of removal.
|
| Disassembly |
| 1. |
Disconnect the M-terminal (A) on the magnetic switch assembly.
|
| 2. |
After loosening the screws (A), remove the magnetic switch assembly
(B).
|
| 3. |
Loosen the through bolts (A) and then separate the brush holder assembly
& rear bracket assembly from the front bracket assembly.
|
| 4. |
Remove the lever lest (A).
|
| 5. |
Remove the lever (A).
|
| 6. |
Detach the planet gear shaft assembly (A), brush holder assembly (B),
armature assembly (C) and yoke assembly (D).
|
| 7. |
Remove the shield (A).
|
| 8. |
Remove the planet gears (A).
|
| 9. |
Press the stopper (A) using a socket (B).
|
| 10. |
Remove the stop ring (A) using the stop ring pliers (B).
|
| 11. |
Remove the stopper (A), overrunning clutch (B), internal gear (C) and
planet shaft (D).
|
| Reassembly |
| 1. |
Reassemble in the reverse order of disassembly.
|
| Inspection |
| 1. |
Disconnect the lead wire from the M-terminal of solenoid switch.
|
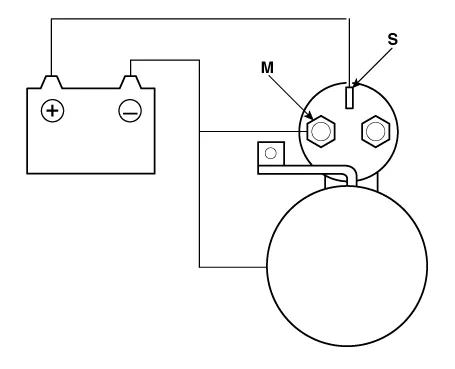
| 2. |
Connect the battery as shown. If the starter pinion pops out, it is
working properly.
|
| 3. |
Disconnect the battery from the M terminal.
If the pinion does not retract, the hold-in coil is working properly.
|
| 4. |
Disconnect the battery also from the body. If the pinion retracts immediately,
it is working properly.
|
| 1. |
Place the starter motor in a vise equipped with soft jaws and connect
a fully-charged 12-volt battery to starter motor as follows.
|
| 2. |
Connect a test ammeter (150-ampere scale) and carbon pile rheostats
shown is the illustration.
|
| 3. |
Connect a voltmeter (15-volt scale) across starter motor.
|
| 4. |
Rotate carbon pile to the off position.
|
| 5. |
Connect the battery cable from battery's negative post to the starter
motor body.
|
| 6. |
Adjust until battery voltage shown on the voltmeter reads 11.5 and 11
volts.
|
| 7. |
Confirm that the maximum amperage is within the specifications and that
the starter motor turns smoothly and freely.
|
| 1. |
Remove the starter.
|
| 2. |
Disassemble the starter as shown at the beginning of this procedure.
|
| 3. |
Inspect the armature for wear or damage from contact with the permanent
magnet. If there is wear or damage, replace the armature.
|
| 4. |
Check the commutator (A) surface. If the surface is dirty or burnt,
resurface with emery cloth or a lathe within the following specifications,
or recondition with #500 or #600 sandpaper (B).
|
| 5. |
Measure the commutator (A) runout.
|
| 6. |
Check the mica depth (A). If the mica is too high (B), undercut the
mica with a hacksaw blade to the proper depth. Cut away all the mica
(C) between the commutator segments. The undercut should not be too
shallow, too narrow, or v-shaped (D).
|
| 7. |
Check for continuity between the segments of the commutator. If an open
circuit exists between any segments, replace the armature.
|
| 8. |
Check with an ohmmeter that no continuity exists between the commutator
(A) and armature coil core (B), and between the commutator and armature
shaft (C). If continuity exists, replace the armature.
|

| 1. |
Check that there is no continuity between the (+) brush holder (A) and
(-) plate (B). If there is continuity, replace the brush holder assembly.
|
| 1. |
Slide the overrunning clutch along the shaft.
Replace if it does not slide smoothly.
|
| 2. |
Rotate the overrunning clutch both ways.
Does it lock in one direction and rotate smoothly in reverse? If it
does not lock in either direction or locks in both directions, replace
it.
|
| 3. |
If the starter drive gear is worn or damaged, replace the overrunning
clutch assembly. (The gear is not available separately.)
Check the condition of the flywheel or torque converter ring gear if
the starter drive gear teeth are damaged.
|
| Cleaning |
| 1. |
Do not immerse parts in cleaning solvent.
Immersing the yoke assembly and/or armature will damage the insulation
wipe these parts with a cloth only.
|
| 2. |
Do not immerse the drive unit in cleaning solvent.
The overrun clutch is pre-lubricated at the factory and solvent will
wash lubrication from the clutch.
|
| 3. |
The drive unit may be cleaned with a brush moistened with cleaning solvent
and wiped dry with a cloth.
|
| Inspection |
| 1. |
Turn ignition switch OFF and disconnect the battery negative (-) terminal.
|
| 2. |
Remove the fuse box cover.
|
| 3. |
Remove the starter relay (A).
|
| 4. |
Check for continuity between the terminals (30 and 87) using an ohmmeter.
|
||||||||||
| 5. |
Apply 12V to the terminal 85 and ground to the terminal 86 and then
check for continuity between the terminals (30 and 87).
|
||||||||||
| 6. |
Install the starter relay.
|
| 7. |
Install the fuse box cover.
|
Description and operation Description Due to the considerably more frequent occurrence of starting operations, the electrical load that occurs often leads to voltage dips in the vehicle network.
Description and operation Description The ignition coil is a kind of small transformer that transforms the battery voltage to 30 kV or more to create a spark in the spark plug gap in the cylinder.
Description and operation Description The system detects the passenger in the vehicle and prevents the driver from getting off the vehicle with the passenger in the back. - 1st warning: If you open the driver's door after you open and then close the rear passenger and turn the engine off, the system provides warn
Inspection To inspect and diagnose the sensor, refer to Self-Diagnosis procedure and DTC guide. Replacement 1. Disconnect the negative (-) battery terminal. 2. Remove the rain sensor inner cover (A) and rain sensor cover (B).