Hyundai Santa Fe (TM): Charging System / DC DC converter

Description and operation

Description
Due to the considerably more frequent occurrence of starting operations, the electrical load that occurs often leads to voltage dips in the vehicle network.In order to stabilize the power supply for certain voltage-sensitive electrical components, a DC/DC converter is used in conjunction with the ISG function.The DC DC converter supplies the relay with a voltage that also remains constant during the starting operation.
The DC/DC converter is fitted at the behind of the glove box.Via the test leads for input voltage and the start relay , the electronics decide whether the power is supplied to the output via the bypass or the DC/DC converter.In the bypass mode, the on-board supply voltage is not fed across the DC/DC converter, rather is transferred directly to the outputs. In the booster phase, the vehicle voltage is adapted.

Components and components location

Components Location

1. DC/DC Converter [200W, 450W]


Specifications

Specifications
[200W]
Type

Specifications
Switching mode
Input voltage range
7 - 16
Battery powered (B+) output voltage
11.4 - 12.6 [Max 15A, Max power 200W]
ACC output voltage
11 - 13 [Max 3 A]
Time (sec)
Max 1

[450W]
Type

Specifications
Switching mode
Input voltage range
7 - 16
Battery powered (B+) output voltage
11.4 - 12.6 [Max 30A, Max power 450W]
ACC output voltage
11 - 13 [Max 3 A]
Time (sec)
Max 1

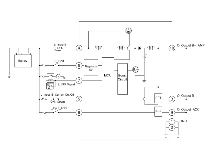
Schematic diagrams

Circuit Diagram
[200W]

[450W]

Terminal Function
[200W]

PIn
Description
1
Battery power (B+) input
2
Battery power (B+) output
3
IGN1 input
4
ISG signal input
5
ACC input
6
ACC output
7
Ground

[450W]

PIn
Description
PIn
Description
1
Ground
6
IGN1 input
2
Ground
7
ISG signal input
3
Battery power (B+) output
8
ACC input
4
Battery power (B+) input
9
ACC output
5
Battery power (B+) input [Current Cut Off]
10
Battery power (B+) output [AMP]

Repair procedures

Removal
1.
Turn the ignition switch OFF and disconnect the battery (-) terminal.
2.
Remove the heater & A/C control unit.
(Refer to Heating, Ventilation and Air Conditioning - "Heater & A/C Control Unit")
3.
Disconnect the DC/DC converter connector (A).
4.
Remove the DC/DC converter (B).

Installation
  
•
After reconnecting the battery negative cable, ISG function does not operates until the system is stabilized, about 4 hours. If disconnecting the negative (-) battery cable from the battery during repair work for the vehicle equipped with AMS function, Battery sensor recalibration procedure should be performed after finishing the repair work.
1.
Install in the reverse order of removal.

    Removal 1. Turn the ignition switch OFF and disconnect the battery (-) terminal. 2. Disconnect the battery sensor connector (A).

    Description and operation Description The starting system includes the battery, starter, solenoid switch, ignition switch, ignition lock switch, connection wires and the battery cable.

    Other information:

    Hyundai Santa Fe (TM) 2019-2023 Service and Repair Manual: Description and operation

    Description The SMART KEY system is a system that allows the user to access and operate a vehicle in a very convenient way. To access the vehicle, no traditional key or remote control unit is needed. The user carries a SMART KEY FOB which does not require any conscious actions by the user (e.

    Hyundai Santa Fe (TM) 2019-2023 Service and Repair Manual: Cruise Control System (CC)

    Description and operation Description The cruise control system is engaged by the cruise "ON/OFF" main switch located on right of steering wheel column. The system has the capability to cruise, coast, accelerate and resume speed.

    Categories

     
    Copyright © 2026 www.hsafe4.com - 0.0185