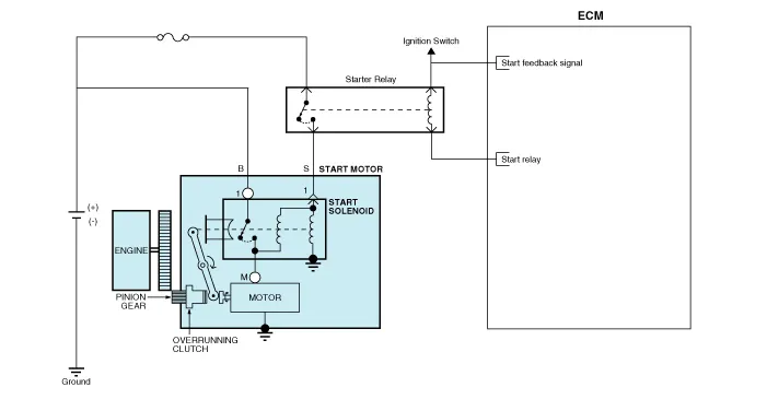
| Circuit Diagram |

Specification Starter Item Specification Rated voltage 12V, 1.2 kW The number of pinion teeth 11 Performance Ampere Max.
Removal • Be careful not to damage the parts located under the vehicle (floor under cover, fuel filter, fuel tank and canister) when raising the vehicle using the lift.
Inspection 1. Turn the ignition switch OFF. 2. Disconnect the temperature control actuator connector. 3. Verify that the temperature control actuator operates to the cool position when connecting 12V to terminal 3 and grounding terminal 7.
Removal Parking Collision-Avoidance Assist (PCA) Unit 1. Disconnect the negative (-) battery terminal. 2. Remove the ADAS PRK Unit. (Refer to Advanced Driver Assistance System (ADAS) - "Driver Parking Assistance System") Parking Collision-Av