Hyundai Santa Fe (TM): DC DC converter / Schematic diagrams

Circuit Diagram
[200W]

[450W]

Terminal Function
[200W]

PIn
Description
1
Battery power (B+) input
2
Battery power (B+) output
3
IGN1 input
4
ISG signal input
5
ACC input
6
ACC output
7
Ground

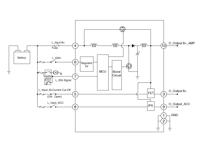
[450W]

PIn
Description
PIn
Description
1
Ground
6
IGN1 input
2
Ground
7
ISG signal input
3
Battery power (B+) output
8
ACC input
4
Battery power (B+) input
9
ACC output
5
Battery power (B+) input [Current Cut Off]
10
Battery power (B+) output [AMP]

    Specifications [200W] Type Specifications Switching mode Input voltage range 7 - 16 Battery powered (B+) output voltage 11.

    Removal 1. Turn the ignition switch OFF and disconnect the battery (-) terminal. 2. Remove the heater & A/C control unit.

    Other information:

    Hyundai Santa Fe (TM) 2019-2023 Service and Repair Manual: PTC Heater (Diesel only). Description and operation

    Description The PTC (Positive Temperature Coefficient) heater is installed at the exit or the backside of the heater core. The PTC heater is an electric heater using a PTC element as an auxiliary heating device that supplements deficiency of interior heat source in highly effective diesel engine.

    Hyundai Santa Fe (TM) 2019-2023 Service and Repair Manual: Specifications

    Specifications [ADAS_PRK Application Specification (MOBIS)] Item Specification Ultrasonic sensor Voltage rating DC 12V Detecting range 40cm ~ 120cm Operating voltage DC 9V ~ 16V Operation curr

    Categories

     
    Copyright В© 2025 www.hsafe4.com - 0.0142