| Removal |
|
| 1. |
Turn ignition switch OFF and disconnect the negative (-) battery cable.
|
| 2. |
Remove the air cleaner assembly and air duct.
(Refer to Engine Mechanical System - "Air Cleaner")
|
| 3. |
Remove the battery and battery tray.
(Refer to Engine Electrical System - "Battery")
|
| 4. |
Loosen the bolts (B) and nut (A) and then separate the shift cable and
cable bracket (C) at the same time.
|
| 5. |
Dissconnect the main connector (A) and the position switch connector
(B).
|
| 6. |
Separate the wiring clips (A).
|
| 7. |
Remove the ground line (A).
|
| 8. |
Loosen the bolts and then separate the engine wiring (A).
|
| 9. |
Separate the ATF cooler hose (A).
|
| 10. |
Loosen the transaxle upper mounting bolts (A) and the starter mounting
bolts (B).
|
| 11. |
Assemble the engine support fixture use a service special tools .(Beam
SST No.: 09200 - 3N000 Adapter SST No.: 09200-2W000, Engine fixture
adapter (rear) SST No.: 09200-L1100, Engine fixture adapter (front)
SST No.: 09200-L1200)
|
| 12. |
Using the engine support fixture (A), hold the engine and transaxle
assembly safely.
|
| 13. |
Remove the front wheel guard. [LH]
(Refer to Body (Interior and Exterior) - "Front Wheel Guard")
|
| 14. |
Loosen the transaxle bracket support mounting bolts (A).
|
| 15. |
Loosen the bolts and then removing the transaxle bracket (A).
|
| 16. |
Remove the under cover.
(Refer to Engine Mechanical System - "Engine Room Under Cover")
|
| 17. |
Remove the sub frame.
(Refer to Suspension System - "Sub Frame")
|
| 18. |
Remove the driveshaft assembly.
(Refer to Driveshaft and Axle - "Front Driveshaft")
|
| 19. |
Loosen the bolts and then removing the roll rod support bracket (A).
|
| 20. |
Remove the dust cover (A).
|
| 21. |
Loosen the mounting bolts (A) of the torque converter with rotating
the crankshaft.
|
| 22. |
Remove the automatic transaxle with a jack after loonsening the mounting
bolts (A, B).
|
| Installation |
| 1. |
To install, reverse the removal procedure.
|
| 2. |
In case of the reinstallation.
|
| 3. |
In case of the replacing with a new automatic transaxle.
|
| Components Location |

| 1. ATF Injection
plug (Eyebolt) 2. ATF injection plug gasket 3. ATF level check plug |
4. ATF level
check plug gasket 5. Drain plug gasket 6. Drain plug |
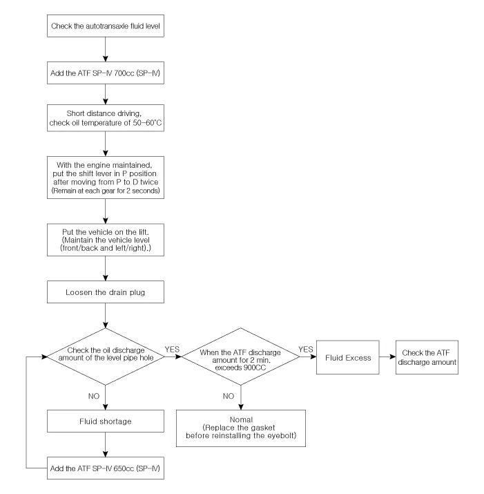
| Automatic Transaxle Fluid (ATF) Level Check |

|
| 1. |
Remove the air duct and air cleaner.
(Refer to Engine Mechanical System - "Air Cleaner")
|
| 2. |
Remove the eyebolt (A).
|
| 3. |
Add ATF SP-IV 700cc to the ATF injection hole (A).
|
| 4. |
Start the engine.
(Don’t step on brake and accelerator simultaneously.)
|
| 5. |
Confirm that the temperature of the automatic transaxle oil temperature
sensor is 50 - 60°C (122 - 140°F) with the diagnostic tool.
|
| 6. |
Shift the select lever slowly from “P” to “D”, then “D” to “P” and repeat
one more at idle.
|
| 7. |
Raise the vehicle, and make sure it is securely supported.
|
| 8. |
Remove the engine room under cover.
(Refer to Engine Mechanical System - "Engine Room Under Cover")
|
| 9. |
In case by ATF warmer, loosening the mounting bolts and then separate
the ATF warmer (A).
|
| 10. |
Remove the ATF level check plug (A) from the valve body cover.
|
| 11. |
If the ATF flows out of the overflow plug in thin steady stream, the
ATF level is correct.
Then finish the procedure and tighten the ATF level check plug.
|
| 12. |
Remove the engine room under cover.
(Refer to Engine Mechanical System - "Engine Room Under Cover")
|
| 13. |
Put down the vehicle with the lift and then tighten the eyebolt (A).
|
| Replacement |
ATF of 8 speed automatic transaxle doesn’t be replaced. But, if the
vehicle is severe use or business use, replace ATF every 60,000 miles
for severe usage.
Severe usage is defined as
|
|
| 1. |
Remove the air duct and air cleaner assembly.
(Refer to Engine Mechanical System - "Air Cleaner")
|
| 2. |
Remove the engine room under cover.
(Refer to Engine Mechanical System - "Engine Room Under Cover")
|
| 3. |
Remove the drain plug (A) and reinstall the drain plug after draining
ATF totally.
|
| 4. |
Put down the vehicle with the lift and then remove the eyebolt (A).
|
| 5. |
Add ATF SP-IV 700cc to the ATF injection hole (A).
|
| 6. |
Check the ATF level.
(Refer to Automatic Transaxle System - "Automatic Transaxle Fluid (ATF)")
|
| 7. |
Then finish check the ATF level procedure and install the under cover.
(Refer to Engine Mechanical System - "Engine Room Under Cover")
|
| 8. |
Put down the vehicle with the lift and then tighten the eyebolt (A).
|
Special Service Tools Tool (Number and Name) Illustration Use 09200-3N000 Engine support fixture (Beam) Removal and installation of the transaxle.
Description and operation Description The ECM (Electro Chromatic inside rear view Mirror) is intended dim the reflecting light in the rear view mirror. The forward facing sensor detects brightness of the surroundings, while the rearward looking sensor is for the light from the rear.
Description and operating principle Description and Operation Wireless Power Charger System During ACC or IG ON, battery voltage is supplied to the wireless power charger system to transmit an output of 5 W to mobile phone. Mobile phones certified with the wireless charging standard WPC (Qi 1.