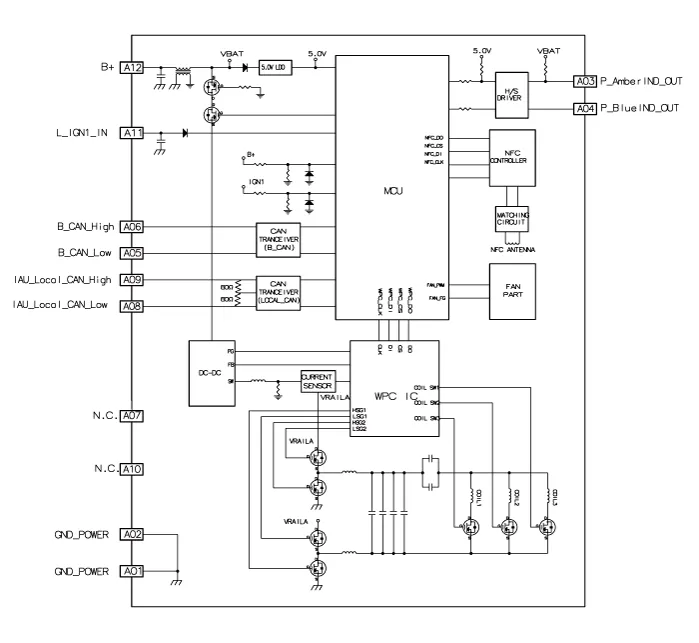
| Circuit Diagram |

Removal Handling wireless charging system parts by wet hands may cause electric shock.
Inspection Inspection procedure for vehicle with Forward Collision-Avoidance Assist and Smart Cruise Control system failure 1. Check the bumper appearance for accident (check the vehicle appearance visually and see bumper replacement history).