| Automatic Transaxle Fluid (ATF) Level Check |

|
| 1. |
Remove the air duct and air cleaner.
(Refer to Engine Mechanical System - "Air Cleaner")
|
| 2. |
Remove the eyebolt (A).
|
| 3. |
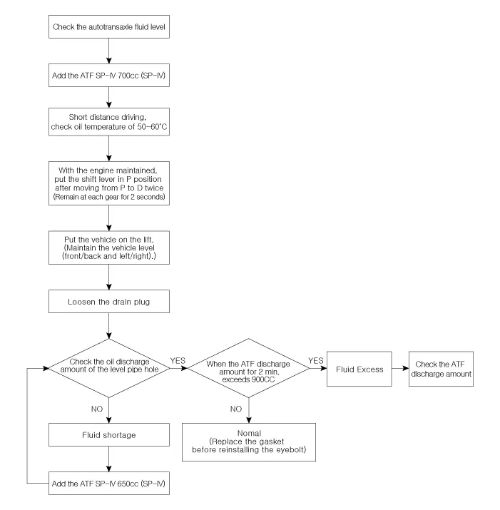
Add ATF SP-IV 700cc to the ATF injection hole (A).
|
| 4. |
Start the engine.
(Don’t step on brake and accelerator simultaneously.)
|
| 5. |
Confirm that the temperature of the automatic transaxle oil temperature
sensor is 50 - 60°C (122 - 140°F) with the diagnostic tool.
|
| 6. |
Shift the select lever slowly from “P” to “D”, then “D” to “P” and repeat
one more at idle.
|
| 7. |
Raise the vehicle, and make sure it is securely supported.
|
| 8. |
Remove the engine room under cover.
(Refer to Engine Mechanical System - "Engine Room Under Cover")
|
| 9. |
In case by ATF warmer, loosening the mounting bolts and then separate
the ATF warmer (A).
|
| 10. |
Remove the ATF level check plug (A) from the valve body cover.
|
| 11. |
If the ATF flows out of the overflow plug in thin steady stream, the
ATF level is correct.
Then finish the procedure and tighten the ATF level check plug.
|
| 12. |
Remove the engine room under cover.
(Refer to Engine Mechanical System - "Engine Room Under Cover")
|
| 13. |
Put down the vehicle with the lift and then tighten the eyebolt (A).
|
| Replacement |
ATF of 8 speed automatic transaxle doesn’t be replaced. But, if the
vehicle is severe use or business use, replace ATF every 60,000 miles
for severe usage.
Severe usage is defined as
|
|
| 1. |
Remove the air duct and air cleaner assembly.
(Refer to Engine Mechanical System - "Air Cleaner")
|
| 2. |
Remove the engine room under cover.
(Refer to Engine Mechanical System - "Engine Room Under Cover")
|
| 3. |
Remove the drain plug (A) and reinstall the drain plug after draining
ATF totally.
|
| 4. |
Put down the vehicle with the lift and then remove the eyebolt (A).
|
| 5. |
Add ATF SP-IV 700cc to the ATF injection hole (A).
|
| 6. |
Check the ATF level.
(Refer to Automatic Transaxle System - "Automatic Transaxle Fluid (ATF)")
|
| 7. |
Then finish check the ATF level procedure and install the under cover.
(Refer to Engine Mechanical System - "Engine Room Under Cover")
|
| 8. |
Put down the vehicle with the lift and then tighten the eyebolt (A).
|
Components Location 1. ATF Injection plug (Eyebolt) 2. ATF injection plug gasket 3. ATF level check plug 4.
Specifications [BCW, BCA] Items Blind-Spot Collision Warning (BCW) Blind-Spot Collision- Avoidance Assist (BCA) Blind-Spot Collision- Avoidance Assist (BCA) ※Parallel Exit Rated voltage DC 12V Operating vol
Removal 1. Remove the tailgate trim. (Refer to Body - "Tailgate Trim") 2. Remove the tailgate ganish (A). 3. Remove the tailgate switch assembly.